北京骨生堂正骨技能培训

教育·职业教育 山西·太原 2026-01-19 23

项目主介绍

自我介绍:健康技能培训找城市合伙人,我有项目,背书,资金,渠道,需要拓宽获客,不同城市间进行合作,互相提供资源 投资经历/偏好:尚无

企业服务 企业协作 健康技能培训 城市合伙人拓展 职业培训渠道 正骨技术 中医药

项目介绍

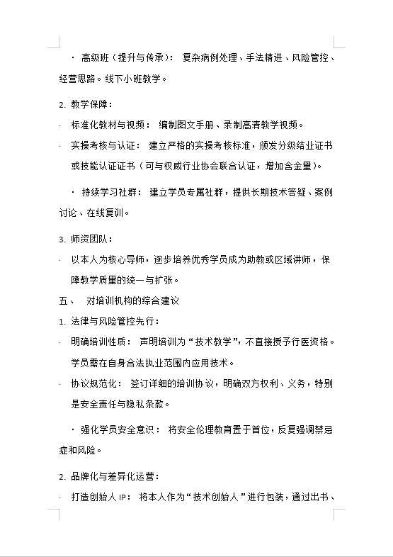
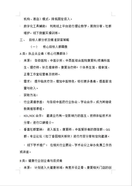
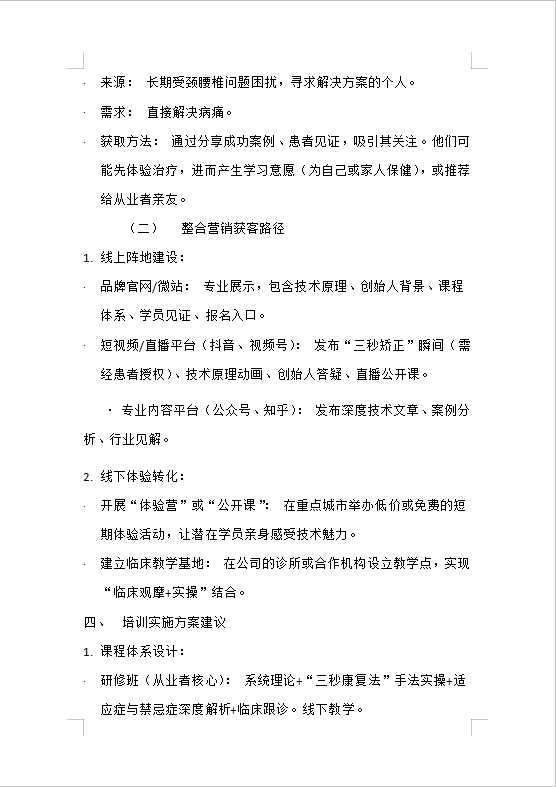
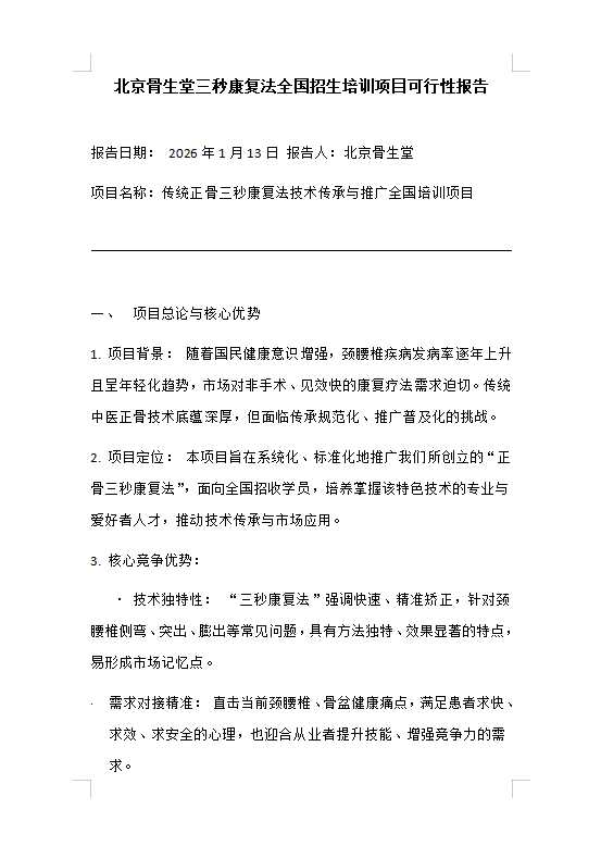
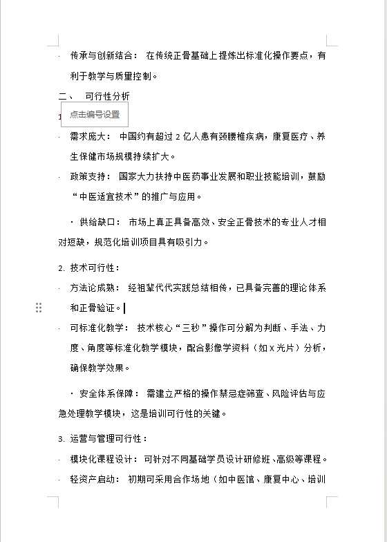
图片为项目核心可行性报告,由中医药医文化协会副会长颁发,针对疼痛人群治疗,医疗器械出口,技术职业培训等业务,详情请看报告