项目主介绍
自我介绍:一个做室内设计师转型的互联网从业人员 投资经历/偏好:尚无
工具类软件
软件工具
AIGC设计平台
AI个性化推荐
设计师生态
总经理
2.0版本深化
行业老兵
工作经历
-
湖南艾奇网络科技有限公司(2025 - 至今) 总经理
-
湖南艾奇建筑设计有限公司(2017 - 至今) 总经理
自我介绍:一个做室内设计师转型的互联网从业人员 投资经历/偏好:尚无
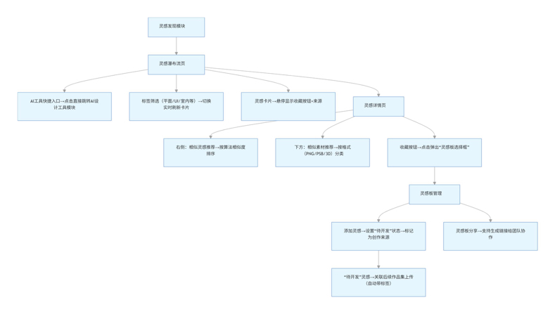
国内第一家集全球设计灵感资源导航、AI创作工具、人才服务与品牌互联,付费教学,于一体的设计师与图片编辑艺术爱好者生态平台,解决3000万各行业设计从业者与自媒体图片编辑人员“找灵感-接项目-招人才-找产品”全链路需求。 借助AI技术,我们根据用户的实际行为数据,实时调整界面的布局和功能。通过用户行为数据分析,Al为设计师提供个性化设计,智能化的推荐,能够为用户带来“千人千面”的独特体验,从而显著提升产品的用户粘性。 WEB3.0、区块链、AIGC等前沿技术,构建了集创意激发、产业互联、人才孵化、品牌升维于一体的新一代数字图片设计生态平台。 5月项目已完成产品验证阶段上线,8月项目已重构1.0版本上线,11月以开始产品2.0版本深化阶段。


